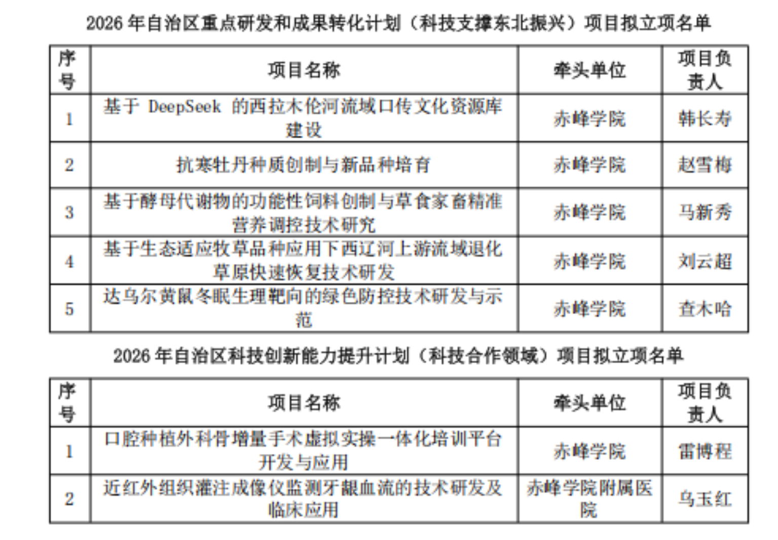
您所在当前位置: 首页 > 新闻动态 新闻动态 我校牵头拟获批7项2026年度自治区科技计划项目 时间:2026-03-17 来源: 作者: 近日,自治区科技厅公布了2026年第一批自治区重点研发和成果转化计划项目及创新能力提升计划(科技合作领域)项目拟立项名单发布,我校作为牵头单位获批7项,其中,重点研发和成果转化计划(科技支撑东北振兴)项目5项、创新能力提升计划(科技合作领域)项目2项,拟立项金额550万元,获批项目数量和经费再创新高。