喜报!马克思主义学院曹海苓老师荣获第十一届内蒙古自治区哲学社会科学优秀成果三等奖




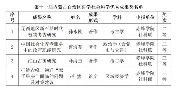
近日,第十一届内蒙古自治区哲学社会科学优秀成果奖评选结果揭晓,我院曹海苓老师的专著《中国社会化养老服务中的政府职能研究》荣获三等奖。该专著聚焦社会化养老服务领域,以政府职能的优化为研究主线,系统剖析当前养老服务体系建设中的关键问题,并尝试提出具有现实针对性的政策建议,兼具较高的理论价值与实践指导意义。

近年来,马克思主义学院始终坚持以学科建设为引领,紧密围绕哲学社会科学研究前沿,推动党建工作与科研创新深度融合,持续加强师资队伍学术能力建设,促进科研方向与社会发展需求有效衔接。学院积极营造潜心治学、追求卓越的学术氛围,不断激发教师的科研活力与创造力,为高质量成果的产出奠定了坚实基础。

此次获奖不仅是曹海苓老师长期专注学术的体现,也是马克思主义学院学科建设与科研水平不断提升的重要标志。马克思主义学院将紧扣这份荣誉,进一步凝聚科研力量,优化学科布局,强化有组织科研,不断推动理论研究、人才培养与社会服务协同发展,为学院各项事业的高质量发展注入持续动力。