首页 »
工作动态
入团必看!志愿书填写指南(2025最新版)
发布日期:2025-11-27
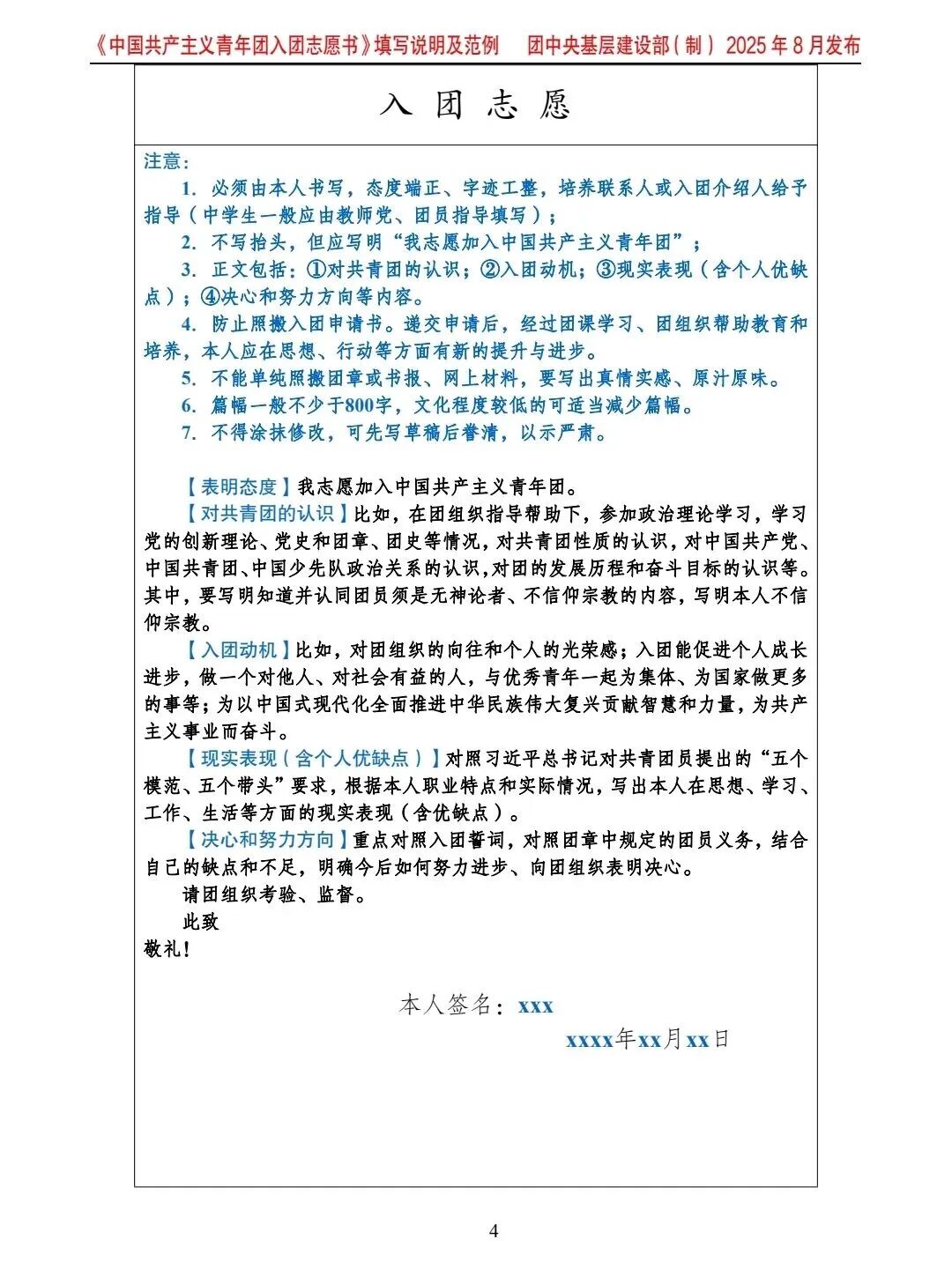
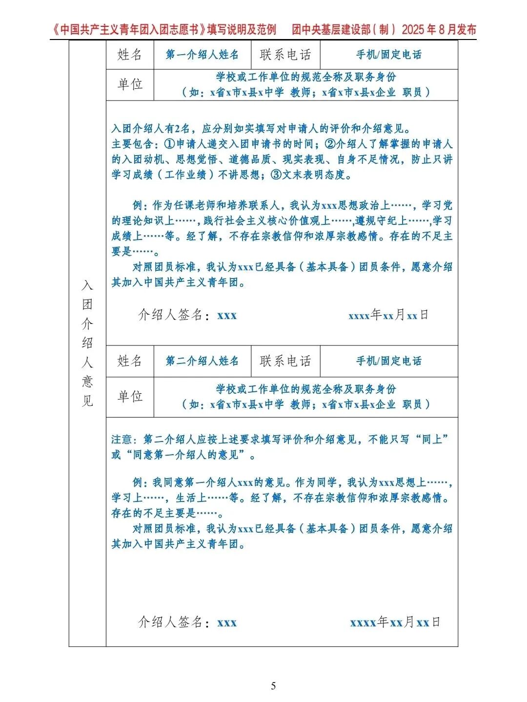
团的十九大修改通过的《中国共产主义青年团章程》第一章规定:年龄在十四周岁以上,二十八周岁以下的中国青年,承认团的章程,愿意参加团的一个组织并在其中积极工作、执行团的决议和按期交纳团费的,可以申请加入中国共产主义青年团。在正式入团前,入团志愿书的填写是一个重要步骤。
严把入团志愿书的填写与审核关,是团组织每年的一项关键任务。现发布《入团志愿书填写说明及范例》,以供大家学习参照,协力提升发展团员工作的科学化、规范化水平。
一起来看看规范的入团志愿书应该如何填写吧!









